RECEIVE 25% OFF PUBLISHED ANTIBODIES WITH CODE "PUB25"! Offer valid for US customers and available internationally through distributors.

ACSS2 Recombinant Antibody

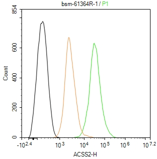
Applications

  • WB
  • FCM
  • IF(ICC)

Reactivity

  • Rat

Predicted Reactivity

  • Human
  • Mouse
Overview
Catalog # bsm-61364r-100ul
Product Name ACSS2 Recombinant Antibody
Applications WB, FCM, IF(ICC)
Reactivity Rat
Predicted Reactivity Human, Mouse
Specifications
Conjugation Unconjugated
Host Rabbit
Source KLH conjugated synthetic peptide derived from human ACSS2
Clonality Recombinant
Isotype IgG
Concentration Lot dependent
Purification Purified by Protein A.
Storage Buffer 0.01M TBS (pH 7.4), 1% BSA, 0.02% Proclin 300, and 50% Glycerol
Storage Condition Shipped at 4C. Store at -20C for one year. Avoid repeated freeze/thaw cycles.
Target
Gene ID 55902
Swiss Prot Q9NR19
Synonyms ACSS2; ACSA; ACAS2; AceCS; MYH7B; Acetyl CoA synthetase.
Background Catalyzes the synthesis of acetyl-CoA from short-chain fatty acids.Acetate is the preferred substrate.Can also utilize propionate with a much lower affinity,Nuclear ACSS2 promotes glucose deprivation-induced lysosomal biogenesis and autophagy, tumor cell survival and brain tumorigenesis.
Application Dilution
WB 1:500-2000
FCM FCM1:50-100
IF(ICC) IFICC1:50-200